Table of Contents

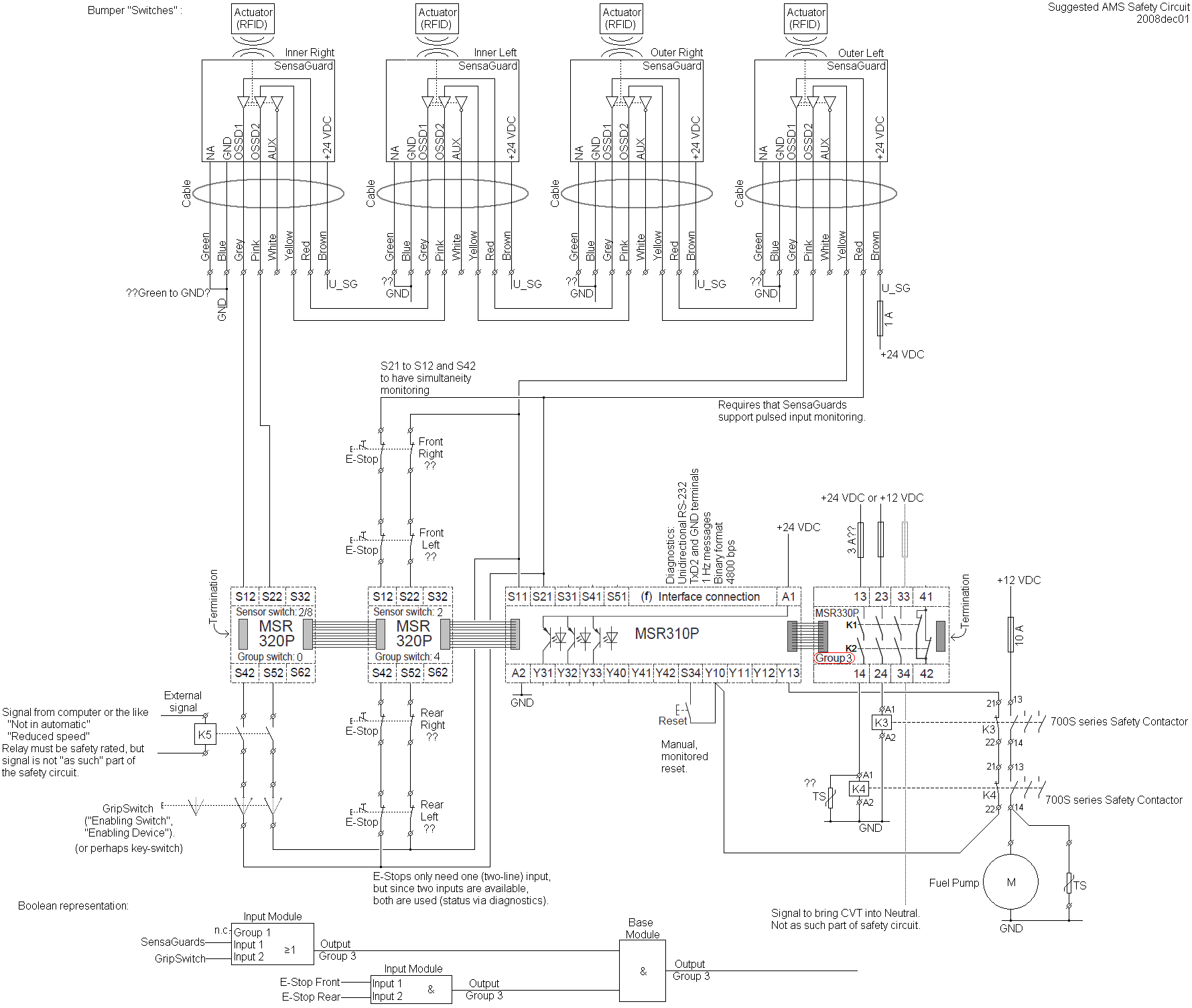
Safety Circuit

This is how the safety circuit is implemented at the moment. This diagram will be updated when the new wireless e-stop is developed and implemented (approx. november 2011)

Diagram

Components